pip install setuptools
함수 그래프
y = 2x + 3 (* x의 범위는 -5 ~ 5)
from sympy import *
from sympy.plotting import plot
x = symbols('x')
f = 2 * x + 3
plot(f, (x, -5, 5))

f = x² + 1
x = symbols('x')
f = x ** 2 + 1
plot(y, (f, -5, 5))

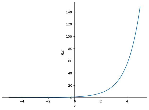
f = ex
x = symbols('x')
f = exp(x)
plot(f, (x, -5, 5))

f = 2x + 3y
from sympy import *
from sympy.plotting import plot3d
x = symbols('x')
y = symbols('y')
f = 2 * x + 3 * y
plot3d(f)

미분
y = x² + 1
x = symbols('x')
y = x**2 + 1
dy_dx = diff(y)
print(dy_dx)
>> 2**x
체인룰

z에 대해 x를 미분은 아래와 같이 표현된다.

from sympy import *
from sympy.plotting import plot3d
x = symbols('x')
y = symbols('y')
# dy/dx
_y = x**2 + 1
dy_dx = diff(_y)
# dz/dy
z = y**3 - 2
dz_dy = diff(z)
# dz/dx -> dy_dx * dz_dy 결과에서 y 를 _y 로 치환
dz_dx_chain = (dy_dx * dz_dy).subs(y, _y)
print(dz_dx_chain)
>> 6*x*(x**2 + 1)**2
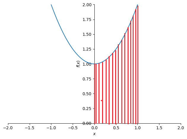
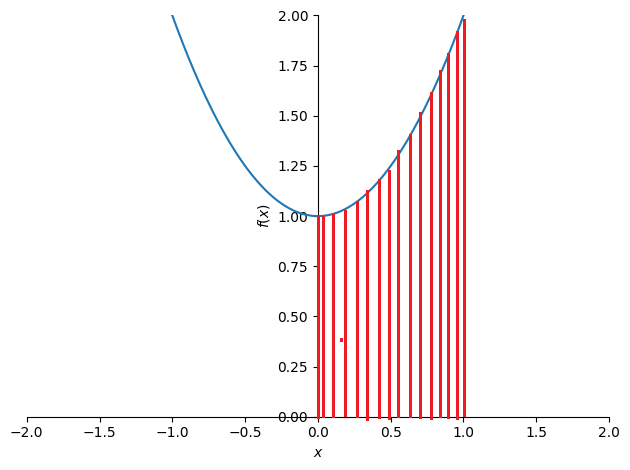
적분

f = x**2 + 1
plot(f, xlim=(-2,2), ylim=(0,2))
area = integrate(f, (x, 0, 1))
print(area)
>> 4/3
'data science > python' 카테고리의 다른 글
| google notebooklm 소개 (0) | 2025.06.09 |
|---|---|
| if elif 쓰지 않기 (0) | 2025.03.04 |
| Dijkstra Algorithm가 구현된 osmnx 라이브러리를 이용한 경로 검색 (0) | 2025.02.22 |
| Dijkstra Algorithm (Google map 에서도 사용하는 경로 찾기) (0) | 2025.02.21 |
| (colab) web scrapping (0) | 2025.02.16 |